123456789@qq.com
首页
协会建设
新闻通知
政策法规
行业信息
行业培训
诚信专栏
企业风采
下载园地
网上申报
首页
协会建设
新闻通知
政策法规
行业信息
行业培训
诚信专栏
企业风采
下载园地
网上申报
您现在的位置:
首页
> 新闻通知 > 协会公告
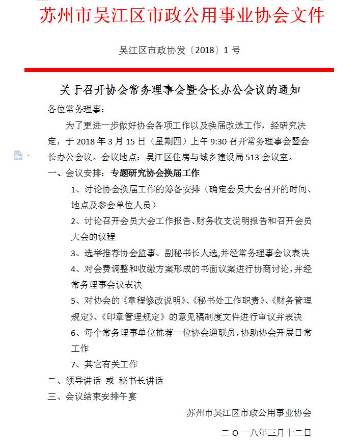
关于召开2018年第一次常务理事会暨会长办公会议的通知
发布时间:2019-02-19 浏览次数:2575
分享
【字号:
大
中
小
】
【
打印
】
【
关闭
】
== 行业网站 ==
中国建设信息网
== 会员网站 ==
主办:苏州市吴江区住房和城乡建设局
版权所有:苏州市吴江区市政公用事业协会 地址:苏州市吴江区长安路3099号吴江商会大厦南楼7层
建议使用IE10.0以上浏览器或兼容浏览器
苏ICP备14055880号-1 公安备案号 32050902101034
公安备案号 32050902101034
在线
咨询